关于规范并简化疫情期间实验信息登记的通知
发布日期:2020-04-22浏览次数:
各位老师、同学:
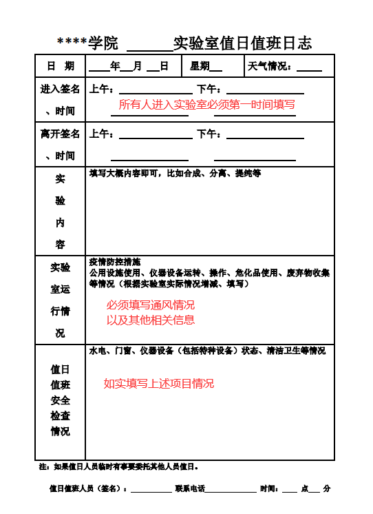
为了规范实疫情期间验室信息登记流程并减少重复登记,从即日起在实验室开展实验统一填写新的实验室值班记录本,如下图1所示。同时实验室每半天进行一次消杀并填写实验室等场所消杀记录表,记录表式样如图2所示。
疫情期间消杀记录 开放申请 值日记录等表格.pdf
领取:请各实验室安全负责人安排人员到农测2号楼207办公室领取《77779193永利官网集团中心实验室值日记录本》和《实验室等场所消杀记录表》
张贴:《77779193永利官网集团中心实验室值日记录本》放置在实验室内部醒目位置,《实验室等场所消杀记录表》张贴在实验室门上或室内醒目位置。
原有白色的实验室值日记录本和实验室门上张贴的人员进出登记表停止使用。
学校和学院每天都会对实验室进行安全巡视,如发现未如实进行信息登记,中心实验室有权停止其进入实验室资格,十日内不得开展实验。


图1

图2
中心实验室
2020年4月22日

